世界杯小组赛积分
揭秘世界杯小组赛积分的胜负密码
在世界杯这样极度残酷的舞台上 小组赛积分从来不是简单的数学游戏 它决定着一支球队是昂首出线还是提前打包回家 对球迷而言 熟悉世界杯小组赛积分规则 不仅能看懂积分榜的起伏 更能在每一场比赛中预判形势 感受局势变化带来的紧张与刺激 尤其是在最后一轮小组赛 多支球队命悬一线 每一个进球 每一张红黄牌 都可能改写积分排名 这背后隐藏的是一套精心设计的竞赛系统 也是现代足球赛制中最值得玩味的一环
世界杯小组赛积分规则的核心逻辑
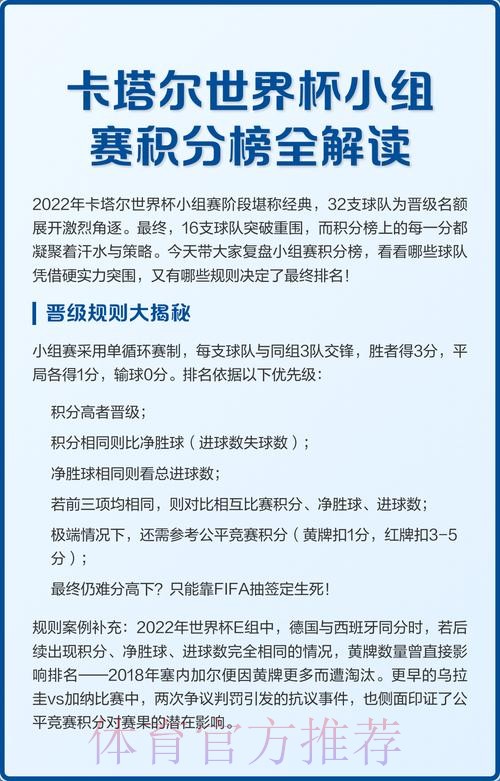
世界杯小组赛通常由若干个小组组成 每组四支球队 以单循环的方式相互对阵 每队踢三场比赛 通过积分决定排名 这一套看似简单的制度 承载着公平竞争与观赏性的双重目标 在标准规则中 一场胜利获得三分 平局各得一分 失利为零分 三分制的引入 让球队在小组赛中更敢于争胜而不是保守求和 从整体上提升了比赛节奏与进攻欲望 这就是世界杯小组赛积分设计的第一层深意 以奖励进攻和胜利为核心
然而 光有积分并不足以区分所有球队 小组赛结束后 经常会出现两队甚至三队积分相同的局面 这时 就需要进一步的排名标准 通常会按照净胜球 总进球数 相互战绩 以及公平竞赛积分等顺序来比较 有些届世界杯还会涉及抽签这一极端手段 这些细则保证了在同分的情况下 排名仍然能尽可能体现球队整体表现 而不仅仅是运气
净胜球与总进球数隐含的进攻价值
在世界杯小组赛积分体系中 净胜球常常被视作除积分外最关键的指标 所谓净胜球 就是一支球队在小组赛中所有比赛的进球数减去失球数 净胜球越高 意味着球队在攻防两端越有优势 因而在积分相同的时候 净胜球成为区分强弱的重要依据 这就解释了为何很多强队在面对纸面实力较弱的对手时 并不会在早早领先后就收手 相反 他们会尝试继续扩大战果 因为多一个进球 可能就是出线与出局的差别
与净胜球同样重要的 是总进球数 当净胜球也一样时 总进球数成为下一道分水岭 这一指标进一步鼓励球队采取积极进攻的策略 在某些经典小组赛中 我们经常看到某队在知道自己“必须赢且要多进球”后 全队压上 形成大开大合的攻防大战 这类场景背后 其实都是世界杯小组赛积分规则在发挥作用 它在无形中推动了比赛观赏性的提升
相互战绩与多队同分的复杂局面

当积分 净胜球 总进球数都难以拉开差距时 相互战绩就成了关键指标 所谓相互战绩 是指同分球队之间彼此对阵的成绩 比如 三支球队同积四分 此时就只统计这三队互相之间的比赛结果 再重新计算小小“迷你积分榜” 排出排名 这种做法避免了某支球队只靠虐菜刷大比分却在关键对手面前表现平庸的尴尬
多队同分的小组形势 往往让最后一轮小组赛充满悬念 有时会出现极其复杂的情况 例如 一支球队需要在特定赛果组合下 才能凭借净胜球或相互战绩出线 这就催生了各种“出线计算公式” 让球迷和媒体不断演算不同比分下的排名变化 虽然看似烧脑 却正是世界杯小组赛积分魅力所在 它将竞技比赛延伸到数据推演层面 让观赛体验更立体
公平竞赛积分与黄红牌的隐性代价

当所有传统指标都相同时 部分世界杯会启用公平竞赛积分来决定小组赛名次 也就是根据黄牌 红牌数量进行扣分 通常一张黄牌会扣一定分值 两张黄牌变一红或直接红牌扣分更多 这看似极少用到的规则 却在某些届比赛中成为决定出线的关键 也告诉球队 纪律性并非可有可无
公平竞赛积分的存在 让世界杯小组赛积分体系更为完整 它提醒球员 即便在激烈对抗中 也要控制情绪 避免不必要的犯规和报复行为 对教练来说 这也是排兵布阵时的隐形考量 如果某队已经积累了多张黄牌 就会在对抗强硬的比赛中更加谨慎 以免在同分时吃亏
经典案例解析 积分细节如何左右命运
在世界杯历史上 不乏因小组赛积分和相关细则改变命运的案例 某些球队在最后一轮前形势大好 却因为净胜球不占优而被逆袭 也有球队凭借对弱队的一场大胜 在同分的情况下惊险压线出线 其中最具代表性的情形之一 就是三队同分的微妙平衡 模式往往是 一支被看作强队的球队在首轮爆冷 之后不得不在接下来的两场比赛中全力抢分还债 同时还要关注另一场比赛的比分变化
例如 某届世界杯某小组中 三支球队都取得一胜一平一负 各积四分 最终便是依靠净胜球乃至总进球数来区分名次 这类案例向我们展示了一个事实 小组赛积分从来不是只看胜负那么简单 每个进球 每次防守 都在为最终的积分格局埋下伏笔
小组赛积分形势对战术选择的影响
世界杯小组赛积分不仅影响结果 还直接左右球队的比赛策略 在小组赛首轮 很多球队会采取相对稳健的战术 因为首战失利往往会在积分上陷入被动 但到了第二轮和第三轮 情况就完全不同了 如果一支球队前两战拿到六分 基本锁定出线 他们可能在最后一战轮换主力 甚至在对阵强敌时接受一场合理的平局 这类安排都是基于对积分形势的精准判断

相比之下 那些在前两轮只拿到一分甚至零分的球队 就会在最后一战拼到极致 不仅要赢球 还要力争多进球以改善净胜球 这往往让最后一轮小组赛成为进球井喷的阶段 也是各种“奇迹翻盘”“绝地求生”剧情的高发时刻 从战术层面看 教练在布置比赛时 已经将世界杯小组赛积分公式内化为一种决策框架 例如 是选择三中卫稳守反击 还是大举压上全线进攻 往往直接取决于球队在积分榜上的位置
球迷视角下的积分榜阅读技巧
对普通球迷来说 想在世界杯小组赛阶段真正看懂形势 需要建立一套简单明了的思路 首先要明确每支球队当前的积分以及剩余赛程 然后结合净胜球和对阵关系来判断出线概率 在实际观赛过程中 建议将注意力集中在三个层面 第一是硬积分 即目前积分和理论上还能拿到的最高分 第二是潜在净胜球空间 也就是剩余对手的强弱差距 决定了这支球队是否有机会大比分取胜 第三是相互战绩和心理优势 某些球队虽然积分落后 但对阵同组豪强时表现出色 这一点在多队同分时极具价值
当你在看一场关键小组赛时 不妨提前做一个简单假设 比如 某队赢球即可出线 平局则要看另一场比赛比分 输球则铁定出局 在明确这些前提后 每一个进球和比分变化 都会在你的脑海中自动映射到积分榜上 世界杯小组赛积分 因而不再是冷冰冰的数字 而是一个不断跳动的剧情引擎
从赛制设计看世界杯小组赛积分的意义
从宏观角度看 世界杯小组赛积分制度已经相对成熟 它兼顾了公平性 竞技性和可观赏性 通过三分制 净胜球 总进球数 相互战绩 公平竞赛积分等多重层次 建立了一套逻辑严密的排名体系 既能奖励真正敢打敢拼的球队 又能在出现复杂局面时给出相对公正的结果 可以说 积分榜本身就是世界杯叙事的一部分 它记录了每一支球队攻守之间的平衡 也记录了他们在胜负边缘的每一次抉择
admin